U8国际官网 U8guojiguanwang 分类>>
驭见25中国车市U8国际- U8国际官方网站- APP下载年终观察之中国走进“L3”时代
U8国际,u8国际官方网站,u8国际网站,u8国际网址,u8国际链接,U8国际APP下载清晨六点的重庆黄桷湾立交(5层结构、20条匝道),一辆长安深蓝S7i稳稳行驶在主车道,驾驶员只需留意路况、无需碰方向盘——仪表盘“系统接管中”的绿色字样,标志着中国正式迈入L3自动驾驶时代。
应对重庆隧道多、坡道弯道密、立交复杂,甚至GPS信号失联的难题,长安的“视觉+高精地图”融合技术能实现厘米级定位;遇到隧道光线骤变,靠惯性导航和毫米波雷达的双重感知,车辆仍能稳定行驶。
十年前的重庆街头,驾驶员得全程握紧方向盘,就算开了ACC自适应巡航,也只能简单跟车,变道、刹车都得自己来。这十年之变,正是中国从“驾驶辅助”迈向L3“有条件自动驾驶”的真实写照。
从概念到技术攻坚,从封闭测试到合法上路,中国汽车业如何叩开L3时代大门?首批车型过审背后有哪些坚持与博弈?从试点到全民普及,还需迈过哪些坎?顺着这条发展脉络,我们试着窥清这场智能出行革命的全貌。
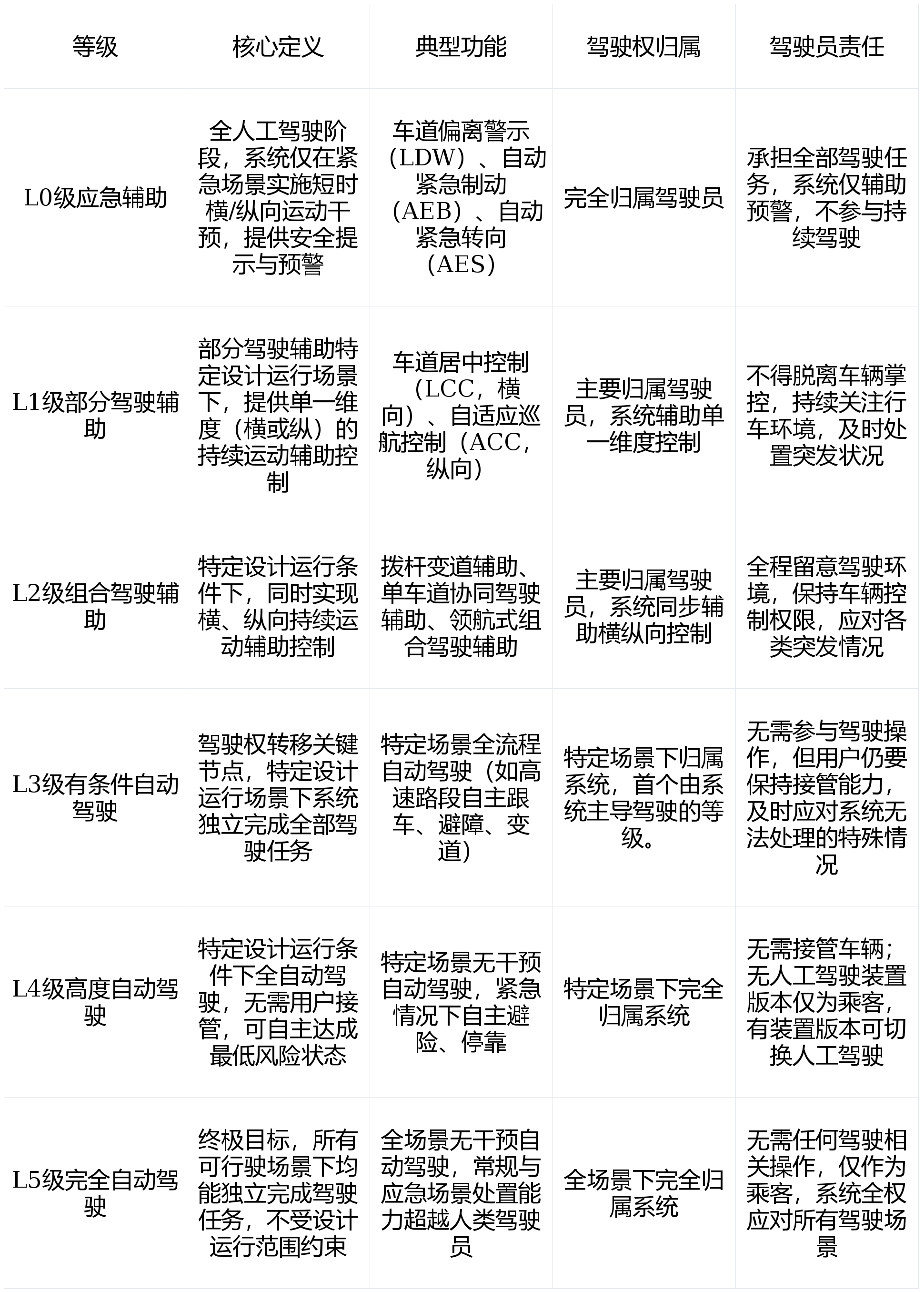
2014年,美国汽车工程师学会(SAE)发布自动驾驶分级框架,首次明确L3级定义:系统可接管核心驾驶任务,但驾驶员需随时待命响应接管请求。彼时全球仍处于初级驾驶辅助阶段,这一概念为行业智能化指明了方向。
中国的L3发展直到2021年8月《汽车驾驶自动化分级》国标发布才明晰:将自动化分为0-5级,0-2级以驾驶员为核心(驾驶辅助),3-5级以系统为核心(自动驾驶)。而在2010-2015年,国内车企还聚焦发动机、变速箱等传统部件,L1/L2级功能都属高端配置,“自动驾驶”还是个模糊的遥远概念。
华为ADS团队则上演了“跨界攻坚”的热血故事。面对马斯克对激光雷达的质疑,团队数百名工程师联合攻关,推进激光雷达国产化降本,成功将其成本从早期约14万元降至200美元,攻克量产难题,打破行业成本瓶颈。
依靠多传感器融合+高精地图,聚焦全场景适配。符合要求的车型需原厂搭载传感器(如北汽配3颗激光雷达+十余颗摄像头),能360度感知周边,后改装车不算合规。核心靠“高精地图+雷达+摄像头”协同,定位准到10厘米,能预判前方1公里路况,技术路线以“高速公路+城市快速路”双场景为核心,同时推进车路云一体化建设,借助基础设施补充完善长尾场景覆盖,适配中国复杂的道路通行环境,也突出了中国在基础设施建设能力上的优势。
依靠场景精准匹配+保守冗余设计,侧重规则化运行。同样采用高精地图技术,但覆盖范围存在局限,比如德国仅支持1.3万公里以上的高速公路,不追求全场景适配,核心服务于单一的拥堵行驶工况。技术设计以“可验证安全”为核心原则,虽采用冗余架构,但功能边界划分严格,避免在超出能力范围的场景中运行,遇到雨天或道路湿滑情况时,系统将直接禁用。
边界清晰,聚焦单一场景省心体验。欧美在使用场景上严格限制,比如奔驰DRIVEPILOT仅支持德、美60km/h以下的高速拥堵工况,只能单车道开,不能变道、进出匝道。但驾驶员更放松,可全程不握方向盘,不用一直盯路况,接到接管提示响应就行。行驶偏保守,加减速温和、车道稳,但跟车距离远易被加塞。接管提示很细致,提前300米多轮预警,高精地图覆盖路段结束后10秒不接管就自动刹停开双闪,安全保障更足。
中国L3正逐步过渡至“系统主责+驾驶员兜底”的责任模式,既让用户享受技术带来的便利,也明确了驾驶员的备用接管责任;欧美L3在ODD(设计运行条件)范围内,由车辆厂商承担主要责任,例如奔驰明确系统开启期间的事故责任由车企承担,责任划分更为清晰,这也使得其技术设计更趋向保守,以规避责任风险。两种责任划分模式最终体现在驾驶体验上,形成了“灵活实用”与“稳健省心”的明显差异。
技术能在实验室跑通,不代表能在马路上靠谱开。L3要从研发原型变成能合法上路的车,得闯过实测、安全验证、政策审批好几道硬关。长安深蓝SL03和极狐阿尔法S(L3版)作为首批过审的车型,就像闯过九九八十一难的先行者,每一步都藏着不为人知的较劲,既交出了亮眼成绩,但也暴露了现阶段的成长短板。
长安:在重庆“8D路况”里练线拿到了工信部颁发的首批L3准入资格,这份认可背后,是长安十六年的死磕——砸了超1148亿元研发费,在全球设了“六国十地”的研发中心,3000人的团队攒下超10亿公里的真实驾驶数据,才终于站稳脚跟。
有意思的是,长安没选平坦的测试场,偏把“练兵场”设在了重庆内环快速路、渝都大道这些路。这里常年堵车、车流来回变道,还总在修路,妥妥的“复杂路况模拟器”。截至现在,长安的L3系统已经在重庆跑了超500万公里。为了让车在复杂路况下不“掉链子”,长安给车装了“双保险”:关键的刹车、转向、电源这些部件,都备了两套系统,一套坏了另一套能立刻顶上;感知方面更狠,靠雷达、摄像头、超声波设备一起“眼观六路”,还加了个特殊的微碰传感器,就算遇到障碍、突然窜出来的行人都能精准识别,在能跑的场景里把安全拉满。
极狐阿尔法S(L3版)能顺利过审,靠的不是单一技术硬,而是一套“体系护安全”的思路。它从一开始就认定,靠谱的L3得“攻防兼备”:技术是冲锋的矛,体系是兜底的盾。
这套体系核心就两件事:一是把“安全”刻进研发、生产、测试、运营的每一步;二是搭了三道“防护网”。先在电脑上仿真百万次模拟各种路况,再去封闭场地测极端场景,最后跑开放道路适配真实路况;同时云端实时监测、车端自身防护、通信加密防干扰;还有7×24小时的监测平台盯着,也就是“一核三环”。带着这套“安全盾牌”,极狐的L3系统跑了超80万公里测试,没出过大的安全问题,顺利拿到了工信部的“上路资格”,也证明了这种体系化打法确实靠谱。
首批L3车型的过审,拉开了中国汽车智能化转型的序幕,但从“试点上路”到“全民普及”,这场革命还需闯过法律规则、社会认知、基础设施的三重考验。
现行交通法规以“人类驾驶员为核心”构建,L3“系统主导驾驶”的模式,让责任认定成为核心争议。当车辆处于L3模式时,若因系统缺陷、传感器故障引发事故,责任该归车企、技术供应商,还是未及时接管的驾驶员?目前虽已明确“系统接管期间车企承担主要责任”,但实际场景中“接管边界”的界定仍缺乏细化标准,法律体系的适配升级迫在眉睫。
L3的普及,本质是社会信任的建立过程。此前Robotaxi的规模化试点,让公众对“无人化”从紧张走向接受,但L3“系统主导+人类备用”的模式,对用户认知提出了更高要求:既不能因不信任而拒绝使用,也不能因盲目迷信而放松警惕。此前曾出现的“打开辅助驾驶后睡觉、分心”等危险行为,在L3时代可能引发严重后果——毕竟驾驶员虽无需持续操作,却需在系统发出请求时快速响应,这种“被动待命”状态极易让人懈怠。如何通过用户教育厘清责任,避免“责任真空”,是普及前的重要课题。
当前的道路设施、交通环境均以人类驾驶为基准设计,与L3的运行需求存在差距。中国道路特有的“灵活加塞”“电动车横穿马路”等场景,仍是对L3感知与决策能力的考验;部分老旧路段交通标识模糊、信号覆盖不全,也会影响高精地图定位精度和传感器感知效果。这需要政府、企业、用户多方协同,在“技术迭代”与“环境优化”中找到平衡,减少“非标场景”,为L3普及铺路。
结语:从概念萌芽时的摸索前行,到技术攻坚中的千锤百炼,再到落地试点时的破局闯关,中国L3用十余年光阴,完成了从“不可能”到“可实现”的关键跨越。如今,首批车型的上路不是终点,而是这场智能出行革命的新起点。法律规则的完善需要时间沉淀,社会认知的培育需要耐心引导,基础设施的升级需要多方合力,在“生命至上”面前,这每一步都没有捷径可走。
L3的普及,从来不是单一技术的胜利,而是技术、规则与社会生态的协同进化。当法律为“人机共驾”划定清晰边界,当公众建立起理性的信任认知,当基础设施与智能汽车形成高效适配,线时代便会如约而至。那时,智能驾驶不再是少数人的体验,而是融入日常的出行常态,为每一次出发注入安全与从容,这正是中国汽车产业智能化转型的初心,也是科技服务于人、改变生活的生动注解。
2026-01-15 12:14:07
浏览次数: 次
返回列表
友情链接:





